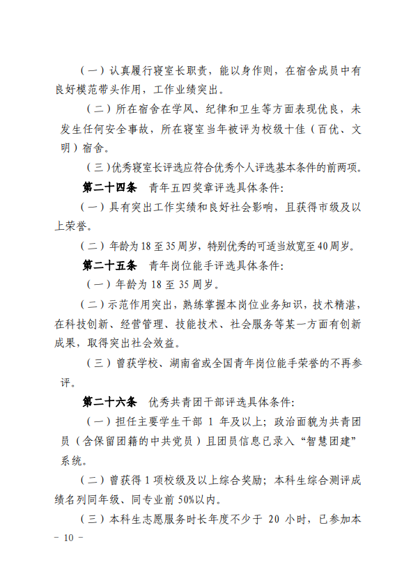
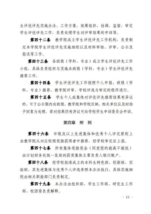
首页
关于我们
历史沿革
永利3044noc介绍
机构设置
公司领导
专业设置
党群工作
政策文件
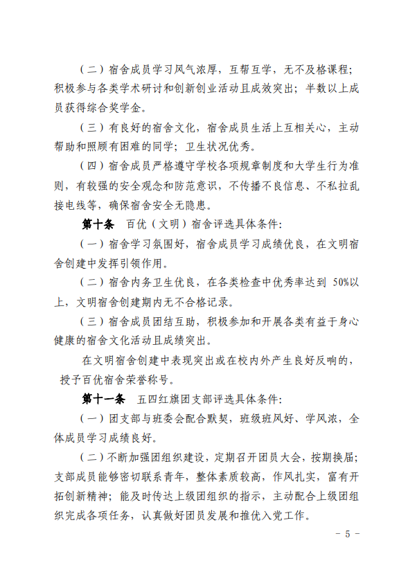
党建动态
工会工作
人才培养
旗下产业
研究生教育
团队队伍
公司教师
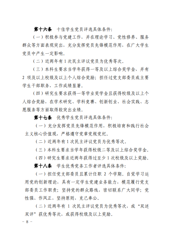
博士生导师
硕士生导师
人才招聘
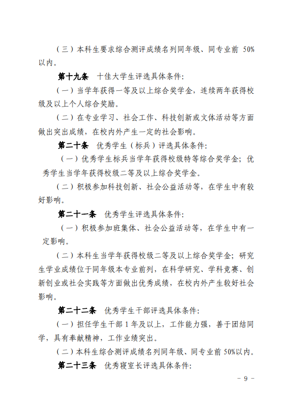
科学研究
科研平台
科研项目
学术活动
管理制度
科研成果
翻译史研究所
简介
机构设置
顾问及研究员团队
公告及活动安排
研究成果
课程思政示范中心
规章制度
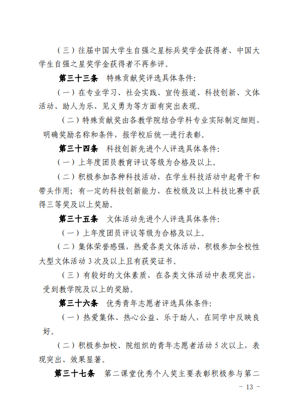
中心活动
成果展示
推广应用
员工工作
通知公告
员工动态
规章制度
"大思政"育人体系
员工工作
员工寄语
员工动态
员工记忆
集团首页
集团首页
新闻网
综合服务平台
服务指南
信息公开
首页
关于我们
历史沿革
永利3044noc介绍
机构设置
公司领导
专业设置
党群工作
政策文件
党建动态
工会工作
人才培养
旗下产业
研究生教育
团队队伍
公司教师
博士生导师
硕士生导师
人才招聘
科学研究
科研平台
科研项目
学术活动
管理制度
科研成果
翻译史研究所
简介
机构设置
顾问及研究员团队
公告及活动安排
研究成果
课程思政示范中心
规章制度
中心活动
成果展示
推广应用
员工工作
通知公告
员工动态
规章制度
"大思政"育人体系
员工工作
员工寄语
员工动态
员工记忆
关于印发《永利3044noc员工评优评先 实施办法》的通知
日期:2025-07-08
|
访问量:
中国·永利3044noc(集团)有限公司-官方网站